包头市讲师团-人才引进-变私人订制-两次招考-入围名单一致-引公平质疑
包头市讲师团人才引进被举报中止一年后,招考入围名单与之前一致,引发暗箱操作质疑。网友怒斥招考变私人订制,公平性受疑,调查启动引发热议。
大漠叔叔
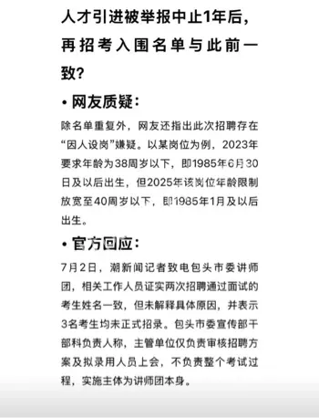
7月3日,内蒙古包头市讲师团人才引进事件引发网络热议。2023年12月,该讲师团因被举报存在违规操作中止了一轮高层次人才招考。然而,2025年1月最新公布的入围名单却与前次完全一致,三名面试通过的考生姓名、年龄等信息高度雷同,网友质疑此为“私人订制”式招聘,暗箱操作嫌疑重大。包头讲师团暗箱操作话题迅速冲上热搜,阅读量破千万,网友们怒斥“公平何在”,呼吁彻查招考黑幕。 故事的主角是小张,一名28岁的硕士毕业生,2023年报名参加包头市讲师团人才引进考试。


他通过了笔试,信心满满准备面试,却接到通知称招考因“违规举报”中止。小张感到失望,但仍期待来年公平竞争。2025年1月,讲师团重启招考,小张再次报名,却发现2月公示的入围名单与2023年一模一样,三名考生姓名未变,甚至年龄要求微调后仍精准匹配。这让他愤怒不已:“这不是私人订制是什么?普通考生哪有机会?”网友们在社交平台上扒出更多细节。有人晒出2023年和2025年招考公告对比,发现年龄、学历等条件微调后,恰好符合三位入围者的背景,疑似“量身定制”。


还有人爆料,入围者之一与讲师团某领导有亲属关系,另一人曾在内部培训班露面,引发“关系户”猜测。推特上,网友贴出聊天记录,显示有考生早在2023年就知晓自己“稳进”,暗示招考流程早已内定。 包头市讲师团回应称,已注意到网络质疑,于7月4日启动调查程序,承诺依法依规处理并及时通报结果。然而,网友对此并不买账,纷纷质疑“调查会不会走过场”。有人指出,类似“私人订制”招聘在全国多地时有发生,表面公平的招考背后,关系网和暗箱操作让普通考生无立足之地。


媒体评论称,包头讲师团事件暴露了人才引进制度漏洞,公平性缺失不仅寒了考生心,也损害了公信力。 小张和几位落选考生联合向当地人社部门提交了举报信,要求公开招考评分细节和入围者背景。他们表示,若不查清真相,将继续通过网络曝光。事件发酵后,部分网友晒出其他地区类似案例,呼吁全国范围整顿招聘乱象。这场风波让包头市讲师团深陷舆论漩涡,网友们拭目以待:招考是否真是私人订制?真相能否水落石出?调查结果将如何回应公众质疑?












